Blackmagic Design Mini Converter SDI to Audio 4K (CONVMCSAUD4K)
Артикул CONVMCSAUD4K
17 899.00 грн.
17 183.04 грн.
нема в наявності
+ на бонусний рахунок
Платежів: Безкоштовна доставка
від /міс
Описание товара
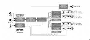
Модель Mini Converter SDI to Audio 4K способна выделять четыре канала аналогового аудио или восемь каналов цифрового AES/EBU-аудио из любого SDI-видеосигнала. При любом SDI-подключении есть доступ к аудиосигналу для его подачи на выходы звукового оборудования, такого как микшеры, аналоговые вещательные деки, звуковые мониторы и многое другое!
Характеристики
Обзоры














